经过20多年的投资,基因治疗药物的商业化进程已经发展到一个关键节点。随着基因治疗的逐渐成熟,生物制药企业必须制定相关策略,优化自身能力,帮助改善患者的健康状况,同时抓住更多商业机遇。根据市场进入的时机,每个基因治疗公司都必须对他们的市场定位进行评估,制定解决方案,从而让患者和公司利益相关者都能通过这些基因治疗产品获利。
基因治疗的发展历程始于1990年9月14日,当时的一项临床试验开始治疗第一个腺苷脱氨酶缺乏性重度联合免疫缺陷症(ADA-SCID)患者。在中国,基因治疗药物今又生(Gendicine)于2004年获得国家食品药品监督管理局的批准上市,成为世界上首个获批上市的商业基因治疗产品。2005年,溶瘤病毒产品安柯瑞(Oncorine)也在中国获批上市。目前,已有300个基因治疗产品已经上市或正在FDA和EMA的监管下进行开发,这些基因治疗产品都涉及持续的编码蛋白质的DNA转移,并利用了多种体内和体外技术。
显然,越来越多的基因治疗产品正在准备上市,基因治疗药物将与小分子药物和其他生物制剂一样,成为治疗性产品的一部分。根据罕见病药物的成功概率,我们对目前基因治疗产品管线进行了分析,预计未来5年内可能会有20种产品获批。麻省理工学院最近的一份报告也预计,未来5年中可能会有10-20种基因治疗产品上市。基因治疗产品的批准流程可能会逐渐加快,FDA前局长Scott Gottlieb预测,到2025年,每年都会有10-20种基因治疗产品获批。
在300多个已经上市或在研的基因治疗产品中,大约有100多个是针对非肿瘤适应症的,这些产品可直接为患者提供缺失或缺陷基因副本(例如RPE65、SMN1、HBB、F8),其中Spark公司(已被罗氏收购)的Luxturna和诺华的Zolgensma都是最先上市的重要产品。这些产品通常通过直接替换、替代或补充缺陷基因来治疗罕见疾病。早期的临床结果显示,包括上文提到的两种产品在内的许多基因治疗产品都能够为患者的生活带来极大且持续的改变。产品的销量也展现出增长潜力,Zolgensma在2019年第三季度的销售额超过1.5亿美元,2019年第四季度达到1.8亿美元,2020年第一季度达到1.7亿美元;Luxturna目前的年销售额超过1亿美元。

除了这100多种一对一的功能性基因增强产品以外,大约还有40个在研的非肿瘤基因治疗产品是通过外源基因来完成某种形式的基因扩展。
尽管作用机制不尽相同,但各种基因治疗的商业吸引力非常大,众多大型生物制药公司纷纷加入竞争。前景被看好的基因治疗产品已经吸引了这些公司的目光,很多公司已经开始通过收购(例如:诺华收购AveXis;罗氏收购Spark;安斯泰来同意收购Audentes)和其他合作(例如:辉瑞与Bamboo、Sangamo和Spark达成了基因治疗协议;罗氏与Sarepta达成了合作协议)对基因治疗进行大举投资。
随着有关基因治疗产品疗效的临床数据持续输出,L.E.K.预计这一趋势将继续发展,生物制药企业未来还会建立更多合作伙伴关系,进行更多收购活动。
许多基因治疗针对的适应症,已经有其他被批准的疾病修正治疗方式以及丰富的产品管线。新的基因治疗产品必须与现有的小分子药物、基于蛋白质的治疗方式、不同的管线产品以及其他高度相似的基因治疗产品共同竞争。目前有54种基因治疗产品高度集中在13种相关的适应症中,另外还有更多已经上市或在研的非基因治疗产品也是针对这些适应症的。适应症主要是血液、代谢或眼科相关的疾病(这些疾病领域中存在一些利于治疗药物开发的因素)。
当然也有竞争较少的市场,特别是在以往的治疗手段通常无效的眼科市场。一些常见的基因突变确实有较多的公司参与对应疗法的开发。而对于一些不常见的病症,目前就只有一两种疗法能够治疗。
基因治疗公司必须根据市场的竞争水平来优化自身商业战略。在竞争激烈的市场,某些情况下公司可能需要更快地推出产品,还有一些情况下可能需要研发更有效的治疗药物,这意味着公司必须准确把握产品市场定位。其他与定价、市场准入、患者参与等方面相关的决策也将会受到影响,公司必须根据不同的情况分别加以考量。
典型模式1:流行率驱动的竞争性机会。

大部分基因治疗产品针对的是患病人群数量大、目标人群是发病人群10倍以上的适应症。大量的患者群体能够带来更多的商业机会。在这类适应症中,10年内未得到有效帮助的患者数量要超过发病人数,L.E.K.将其定义为“流行率驱动”。大量的患者为日益激烈的竞争创造了更大的市场空间,可能会出现更多针对性的治疗产品。同时,这些适应症中的患者将迅速消耗,商业成功更依赖于短期市场机会。
在流行率驱动的竞争性机会典型模式中,竞争程度高的领域可能会出现胜者为王的局面。率先进入市场的治愈性疗法,或者紧随其后的疗效差异化程度高的疗法可能会出现竞争,这些领先的产品都会去争夺不断缩小的患者群体。在竞争市场中,时机和初始优势非常重要,因为基因治疗只需要单次注射就可能起到治愈的效果,患病人数会迅速减少。如果某种产品并非第一个上市,或是在竞争对手上市后的一到两年之内才推出,那么市场中的大部分机会都会在该产品上市前就被已上市的产品抢占。因此,率先上市基因治疗产品的生物制药企业将会拥有很大的潜在优势。
首个产品上市后,患病群体可能会大幅减少,因此药企在快速跟进或者推出二代产品时必须对剩余市场进行评估,以确定该市场是否值得进入。后来者还需要对于自己的基因治疗药物进行评估,以确定是否能够提供差异化产品,从而保证成功上市;还可以考虑治疗首个上市产品没有触及的患者亚群,不管是从定价还是从创新支付的角度而言,这都有可能会是一个商业创新因素。
在以患病人群为主且竞争激烈的疾病领域中,药企必须采取相应的战略措施。在竞争激烈的适应症中,生物制药公司必须迅速认识到他们在市场中的角色,并进行适当的战略规划。
典型模式2:发病率驱动的竞争性机会。

“发病率驱动”指的是患病人群较小、市场机会依赖于新发病人群。由于患病人群小,竞争可能会受到限制,竞争机会主要来源于发病人群。市场空间只能容纳一定数量的产品,如果市场中已经存在类似的基因治疗产品或者其他类型的药物,新进入者可能很难立足。在由发病率驱动的竞争机会中,开发基因治疗药物的公司必须注重药物的有效性、安全性和长期疗效,才能为不断更新的发病患者提供最好的治疗。
在新发病人群中,产品是否是第一个上市对于基因治疗公司而言可能并不是关键,因为不管什么时候上市,最好的产品总能获得可观的市场份额。开发基因治疗产品的药企应该更注重产品的差异化,并保证产品领先于其他同类产品,从而让患者能够得到最好的治疗,研发的公司也能够赢得医生和支付方的支持。
除了优化产品本身,如何识别和触及患者也非常重要,因为发病率驱动的适应症的死亡率通常都很高,这可能会对治疗窗口产生限制。患者、医务人员、医院和倡导团体的教育也十分关键,能够有效促进产品的尽快使用,让尽可能多的患者受益。
在发病率驱动的适应症中,许多患者群体都太小,不足以支撑多个竞争者。而生物制药企业应该只有在确信自己的跟随性产品能够实现差异化并且足以取代之前上市的产品的情况下才能进行进一步的研发。基因治疗公司会发现,首个产品上市之后推出的产品以及后续的第二代产品要进入这一市场很难,尽管发病人群在不断补充市场机会。属于这种情况的公司必须对产品格局的变化加以考量,并确定是否存在市场机会。后续推出的产品必须在疗效、所针对的患者亚群或价格优势方面与已经上市的产品有一定的区别。
典型模式3:流行率驱动的非竞争性机会。

流行率驱动的非竞争性机会典型模式体现的是另一种动态情况。虽然患病群体比发病群体大得多,但在这些适应症市场中,竞争者较少,基因治疗产品有更好的市场机会。竞争少可能是由于患者的绝对数量少,或者非基因治疗药物在疗效或给药等方面存在挑战。患病率比发病率高,这说明患者的病症可能不那么严重,且可以通过目前的标准治疗很好地进行管理。
该典型模式中首先进入市场的基因治疗产品的竞争对手可能会更少,因此识别患者往往比与其他产品竞争更重要。由于这类患者可能数量很少,或者不太需要立即治疗,药企要想识别目标患者,就必须重视患者触及以及与倡导团体的合作。另外,如果病人的症状较轻,支付方支付昂贵费用的意愿可能会很低,因此药企还需考虑如何定价。总结来说,在流行率驱动的非竞争性市场,创新定价和患者触及是基因治疗公司针对率先上市的基因治疗产品应该考量的首要因素。
药企在推出快速跟进的和第二代产品时必须考虑是否能找到足够数量的罕见患者以及市场格局是否允许多个竞争者的进入。其他重要的考量因素还包括产品的差异化和积极的患者触及。
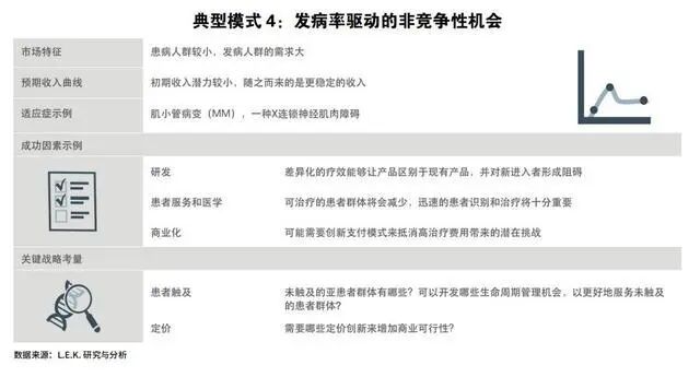
典型模式4:发病率驱动的非竞争性机会。

最后一种市场机会是发病率驱动的非竞争性机会。这些疾病的死亡率可能很高,因此患病人群相对发病人群而言较少,限制了潜在的市场机会。许多生物制药企业可能不会考虑在这些领域寻求机会,而那些正在考虑推出相关产品的公司则必须对以下几个因素进行考量:首先,抢先上市可能比产品本身的成功更重要,因为较大的发病人群会不断地对市场机会进行补充,即使是后上市的产品也能获得一定的市场份额;其次,未得到治疗的人群寿命有限,药企必须快速识别患者;基因治疗产品能够挽救患者的生命,价格可能会非常高,药企需要进行定价创新(基因治疗产品可能是唯一的最有效的治疗药物,因此可能会存在溢价)。与该领域相关的基因治疗公司必须考虑的主要因素还包括差异化,这与疗效和如何触及患者相关。
基因治疗市场仍然处于欠发达阶段,只有四种疗法获批,但这一市场在未来几年的快速增长趋势明显,基因治疗生物制药公司面临着为患者带来价值的巨大机遇。为了实现这一点,相关公司必须对基因治疗产品的所有研发阶段的战略因素加以考量,尤其要注重上市的时机和市场定位,以制定最佳的市场进入策略。这里提出的四个典型模式旨在为基因治疗公司提供一个有效框架,帮助公司了解自身在基因治疗市场竞争中的定位,并提供结构化的方法来进行战略制定和商业规划。治愈性基因治疗药物的发展正处于一个关键阶段,基因治疗公司应该思考以下问题:您的公司属于哪种典型模式?您在该典型模式中的竞争定位是什么(例如:您的产品是第一个还是第二个上市,是否是疾病修正疗法)?成功的关键因素和必须克服的挑战是什么?为了克服这些关键挑战,您需要对研发、临床、商业化以及患者触及等方面进行哪些关键战略考量,还需要哪些解决方案(例如:创新定价和报销模式、针对性的患者触及、更加持久的药物疗效)?
定价是最为关键的挑战之一。在竞争状况的基础上,药企必须对定价进行考量,并根据与基因治疗制造商/支付方的谈判确定最终范围。
目前,基因治疗产品的定价仍然存在争议,争论点在于现有产品的价格是过高还是过低。企业可能需要为这些基因治疗产品制定新的定价策略,还可能需要借助第三方的分析来指导定价(例如:美国临床与经济评论研究所ICER),并考虑到产品的治愈性性质。前文提到Zolgensma的价格超过200万美元,这一价格是在ICER估算范围内的。此外,Valrox的价格可能在200万美元到300万美元之间。与必须反复用药的非治愈性的产品相比,通过单次用药就能产生治愈性疗效的产品要更具优势。长远来看,基因治疗产品可能更省钱,但对于支付方而言,药物的首期支付费用仍然是一个不小的数目。
基因治疗的其他报销模式仍在探索之中。只要产品有效,支付费用就可以在较长的期限内报销。Spark和哈佛朝圣者健保针对眼科基因疗法Luxturna商讨出一种报销方式,即支付方根据患者在治疗30天、90天以及30个月后的改善情况来进行支付。如果治疗效果不佳,Spark将为哈佛朝圣者健康保险退还部分付款。其他患者可能会寄希望于“未来”产品,即提前向药物研发公司支付少量保费,以支持产品的开发,产品获批后将通过保险覆盖以合理的价格出售给患者。公司甚至可能在患者触及项目中提供这些药物,诺华公司已将Zolgensma纳入其管理用药项目(MAP),此类项目旨在为产品尚未获批的国家的患者提供支持,诺华公司还计划向符合条件的患者免费提供100剂Zolgensma。然而,这样的项目也可能带来挑战:如何决定优先给哪些患者用药,是根据疾病严重程度,还是药物在患者所在国获批的时间,又或者是其他因素?要克服定价和医保方面的挑战,基因治疗公司和支付方必须创新,只有创新才能更好地进行定位,从而更加可持续地为患者提供基因治疗产品。
如果情况不是很复杂,公司还可以根据竞争来制定不同的策略。例如:如果一个生物制药公司认为它的产品效果比竞争对手的更持久,那么就可以采取按时间段报销的模式(如果合法的话),在这种模式下相对较低的首期价格就能带来优势。而对于更有效的产品,公司同样可以根据未来支持性护理成本进行风险分担协议的谈判。
对正在开发基因治疗产品的公司而言,根据每个目标市场的竞争水平和潜在患者的动态平衡准确地进行市场定位十分关键。基因治疗公司必须根据不同的情况有针对性地进行一系列考量,包括一直在强调的定价、产品的上市及上市顺序、生命周期管理等。尽管基因治疗市场即将经历诸多变化,但我们相信,基因治疗公司都能够不断地随之发展,解决基因治疗产品开发的具体问题,最终研发出创新药物,为更多以前无法治愈的患者提供治疗。
作者:曾凡凡,L.E.K.上海分公司的合伙人。Matt Mancuso,L.E.K.波士顿分公司生命科学业务的高级项目总监。Peter Rosenorn,L.E.K.波士顿分公司的董事总经理和合伙人。Ricardo Brau,L.E.K.波士顿分公司的董事总经理和合伙人。
