近年来,全球医药行业的竞争日趋激烈,制药产业链中的分工日益细化,医药行业的专业化外包已成为制药企业的重要战略选择。
随着医药外包服务机构专业化程度的不断提高, 医药外包服务的内容逐渐涵盖了从疾病目标研究、药物化合物筛选、临床试验服务、工艺研发、规模化生产直至市场销售的各环节。
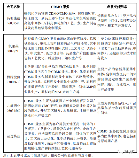
根据所提供服务的内容划分, 医药外包服务机构主要包括CRO、CMO、CDMO 企业等。

CDMO企业在设计
与研发领域的比较情况



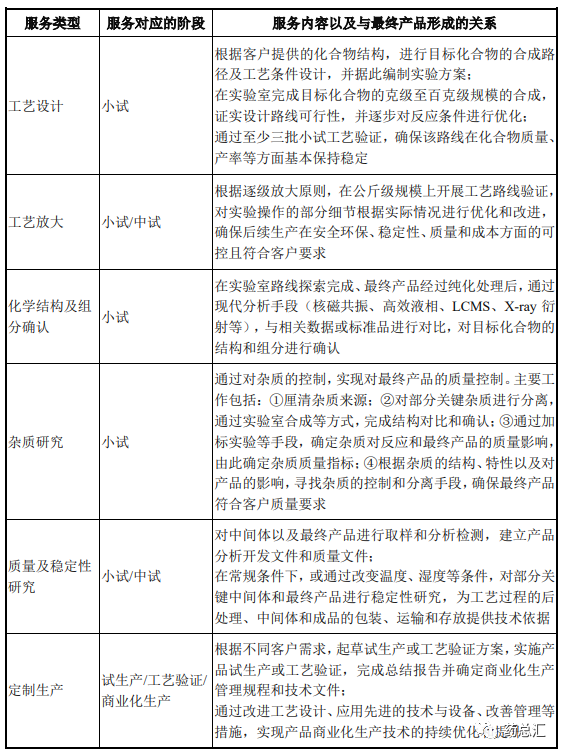
为了满足不同客户在药品生命周期不同阶段的定制化需求,公司需要提供个性化的定制研发生产服务。公司根据定制客户的要求,基于对工艺技术的深刻理解, 研发并确定适合的合成路径及条件,并通过对关键工艺参数有针对性地调整,实现对目标化合物关键属性的精准控制,以满足客户对定制产品的要求。

一方面,公司向客户交付的产品均为定制化的产品, 制药企业定制化的研发生产需求只有通过CDMO的详细服务过程才能得以满足;
另一方面,CDMO服务过程是制药企业客户确保公司最终交付的医药中间体或 原料药产品在各个方面符合其药品要求的关键途径。此外,公司CDMO服务过程及成果交付形态与同行业基本一致,符合行业惯例。
